- 通知通告通知通告
- MORE
- [通知]关于举办2018年全国“文学特长生” 武汉高校特训营的通知 2018-06-25
- [公告] 第34届武汉国际楚才作文竞赛征题奖公示 2018-06-19
- [通知]首届中国汉语写作大会暨第五届楚才作文网络大赛成绩公布 2018-06-15
- [通知]“木兰草原杯”首届楚才书法大赛结果公布 2018-05-15
- 宣传片宣传片
- MORE
- 活动列表活动列表
- MORE
-
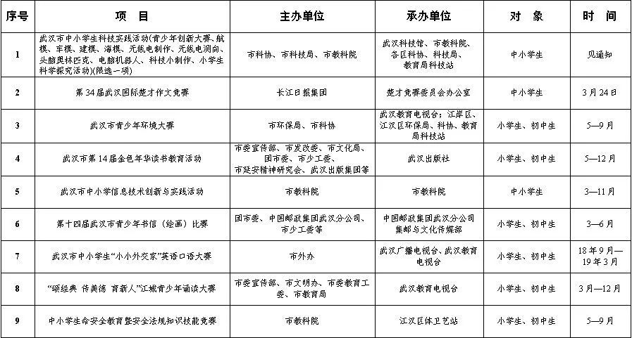
3月24日,“楚才”正式开赛!你想知道的赛事信息都在这里 ▲2018年武汉市中小学生竞赛项目表开学了!楚才赛季也开启啦!我们即将踏入阳春三月。祝愿天下的学子们在新的一年里身体健康,学业旺旺!敲
-
第五届楚才作文网络大赛启动 第五届楚才作文网络大赛今日启动。今年的大赛创新不少:国家一级学会——中国写作学会联合主办;首次引入人工智能参与评审;大赛设万元评委
-
“华侨城杯”第33届武汉国际楚才作文竞赛在博开赛啦! 3月25日上午,博乐迎来一件大事,备受关注的华侨城杯第33届武汉国际楚才作文竞赛开赛啦!本次参赛人数再创新高,来自湖北、台湾、香港以及
本届选手
- 优秀作品展优秀作品展
- MORE
- 楚才报楚才报
- MORE
- 楚才之声楚才之声
- MORE
-
语文和写作的根在哪里? 我是一名学文科的研究生,后来做了一名记者,再后来跨行转型从事了写作教育。在主持楚才作文竞赛工作的这几年里,我开始集中研究、思考关于
- 楚才评卷那些事儿,可能不是你想象的
- 楚才大赛在即,这些问题是不是你最关心的?
- 第十一届海峡联合杯作文大赛(武汉地区)获奖名单
- 两岸异地同题竞技
楚才评委
合作高校











































